Plik DXF, który zawiera bardzo dużo elementów i dodatkowo zawiera przerwy i nakładające się elementy, może stanowić problem.

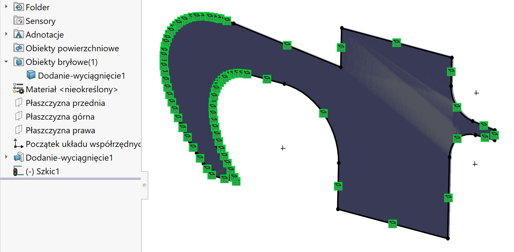
Zamiast naprawiać szkic możesz wyciągnąć geometrię z użyciem Wybranych konturów.

Następnie konwertujesz powstałą ścianę do szkicu i usuwasz bryłę. Gotowe. Szkic jest naprawiony!


Zostaw odpowiedź